Instance Verification Kit (IVK)
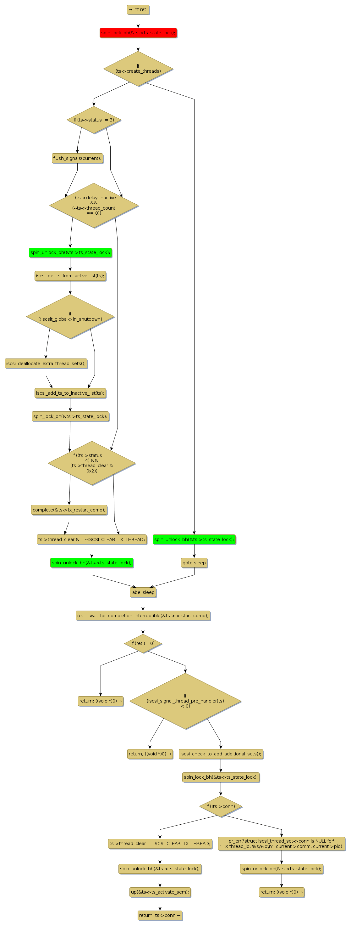
spin lock @ [11606+33+/linux-3.19-rc1/drivers/target/iscsi/iscsi_target_tq.c]
Instance Signature: ts_state_lock
|
The Matching Pair Graph:
|
|
Function Name
|
Control Flow Graph (CFG)
|
Events Flow Graph (EFG)
|
Source Correspondence
|
|
iscsi_tx_thread_pre_handler
|
|
|
[11535+27+/linux-3.19-rc1/drivers/target/iscsi/iscsi_target_tq.c]
|